宝馨科技信披风波下的股价震荡与风险启示

在近期资本市场的诸多事件中 宝馨科技因信披违规被立案调查格外引人关注 一纸调查通知不仅打破了公司此前试图营造的利好预期 也迅速在二级市场掀起了股价波动加剧的连锁反应 对于中小投资者而言 这不仅是一则新闻 更是一堂关于信息披露规范 市场情绪传导和风险管理的现实课程 如何在“立案调查”与“股价剧震”之间看清逻辑 找到理性判断的支点 成为每一位参与者都绕不开的问题

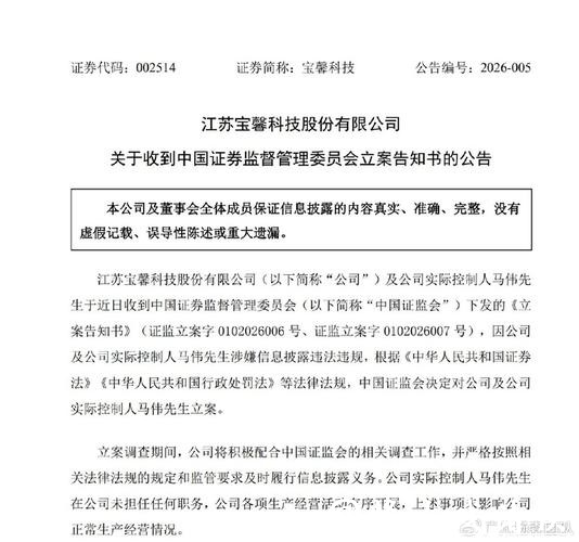
信披违规本质上是对市场信任的透支 信息披露制度的核心在于让所有投资者在相对对称的资讯环境下做出投资决策 当上市公司存在虚假记载 重大遗漏 或误导性陈述 时 实质上是在通过信息不对称牟取不当利益 一旦监管层启动立案调查 即意味着怀疑已经上升到需要正式程序查证的程度 对公司声誉和估值体系都会形成明显冲击 在宝馨科技的案例中 立案调查的消息发布后 市场立刻通过放量波动进行反应 充分体现了投资者对信披合规度的高度敏感
股价波动加剧往往不是单一消息的机械反映 而是监管事件 情绪溢出和技术面共振的叠加 宝馨科技被立案调查的消息一出 部分短线资金选择快速离场 惧怕后续可能出现的罚款 高管追责 甚至是退市风险 这类抛压会在短时间内放大股价下行幅度 同时 也有试图“抄底”的资金认为利空已被集中释放 入场博弈价格反弹 由此形成了剧烈的震荡式交易结构 对于缺乏经验的中小投资者来说 在这样高波动的环境中极易做出情绪化操作 将短期事件误判为长期趋势或反之
回顾历史 不难发现 A股市场上因信披违规被立案调查并引发股价异动的案例屡见不鲜 某些公司在被立案后 经过整改 补充披露和业务调整 股价逐步修复 但也有公司在持续违规 累计处罚和业绩恶化的叠加下 最终走向长期低迷甚至被实施退市风险警示 这类案例说明 监管介入本身并不必然等同于公司失去全部价值 关键在于违规性质是否恶劣 是否触及财务造假 主营业务是否真实可持续 以及公司是否愿意并有能力通过合规整改重建信任 宝馨科技未来的走势 很大程度上也会沿着这几条主线展开
从监管逻辑看 宝馨科技因信披违规被立案调查 对整个市场具有一定警示意义 一方面 近年来监管层多次强调要提升信息披露质量 从“事后处罚”向“从严 从快 从重”的常态化监管转变 这意味着类似信披瑕疵将越来越难以蒙混过关 另一方面 对典型个案的严肃查处 也是在向市场传递一个信号 即只要出现影响投资者决策的重大信息偏差 就可能面临行政监管措施 立案调查乃至刑事追责的多重风险 对上市公司而言 成本不仅是罚款和短期股价下跌 更是品牌与信用的长期折损
具体到投资层面 宝馨科技股价波动加剧 提醒投资者在看待“立案调查类风险”时需要构建更精细的分析框架 一是要区分程序性立案与实质性结论 立案意味着开始调查 尚未等同于坐实全部违规内容 在结论未出之前 过度恐慌或盲目乐观都可能放大个人决策风险 二是需要研判信披问题的范围与深度 如果涉及核心财务数据 主营业务真实性或大额关联交易 那么对公司估值基础的冲击会更为根本 三是要关注公司高管和实际控制人态度 是否主动配合调查 是否及时 修正和补充披露信息 这些细节往往直接影响市场对公司后续修复能力的判断
从交易行为来看 宝馨科技股价的异常波动也折射出A股中常见的“消息驱动市”特征 不少短线资金将监管消息视为博弈筹码 在公告发布前后通过快进快出放大波动 这使得新闻发布时间点 换手率 异常成交量等市场微观结构指标变得尤为重要 对理性投资者而言 与其被动追随短期情绪 不如在波动中审视基本面变化 结合公司历史公告 研报和监管问询函 形成对真实经营状况和合规风险的独立判断
值得注意的是 宝馨科技事件还暴露出部分投资者对信披制度认识不充分的问题 有的投资者将“被立案调查”简单等同于“必然巨额罚款和长期暴跌” 从而在低位恐慌割肉 也有人反向极端 将监管事件视为“利空出尽”的绝佳抄底机会 忽视了调查结论可能进一步恶化的尾部风险 理性的做法是 将信披合规风险纳入整体估值模型 在仓位管理和持股周期上进行动态调整 而不是用极端的“全进或全退”去赌不确定的监管结果
站在更长周期看 宝馨科技因信披违规被立案调查 并引发股价波动加剧 其实是中国资本市场走向成熟过程中的一个缩影 随着监管强度提升 投资者结构优化 市场对“讲故事”而不重视规范披露的企业耐心正在下降 那些依赖概念炒作 频繁变更业务方向 却在信息披露中模糊关键细节的公司 将越来越难以在资本市场立足 相反 那些在重大事项披露上保持及时 真实 完整 可理解的企业 更有可能在波动中赢得长期资金的青睐
对普通投资者而言 宝馨科技事件最现实的启示是 在研究个股时 不应只盯着题材和短期业绩 更要把信披合规记录纳入必看清单 包括过往是否被出具过监管函 是否多次更改业绩预告 是否存在频繁的高溢价并购和复杂关联交易等 一家公司如果在这些环节反复触碰监管红线 即便在某一阶段股价表现亮眼 其风险收益比也未必值得长期持有 只有在充分理解监管逻辑和信息披露规则的基础上 才能在类似宝馨科技这样的事件中做到不盲从 不恐慌 用更稳健的方式穿越市场噪音






